Комментарии:

Если вы задумывались над альтернативным способом получения энергии и решили устанавливать солнечные батареи, то наверняка хотите сэкономить. Одной из возможностей экономии — сделать контроллер заряда своими руками
. При установке солнечных генераторов — панелей, требуется много дополнительного оборудования: контроллеры заряда, аккумуляторы, для перевода тока под технические стандарты.
Рассмотрим изготовление контроллера заряда солнечной батареи своими руками.
Это устройство контролирующее уровень зарядки свинцовых аккумуляторов, не допускающее их полной разрядки и перезарядки. Если аккумулятор начнет разряжаться в аварийном режиме, аппарат снизит нагрузку и не допустит полной разрядки.
Стоит отметить, что самостоятельно изготовленный контроллер не сравниться по качеству и функционалу с промышленным, но он будет вполне достаточен для работы элетросети. В продаже попадаются изделия, изготовленные в подвальных условиях, которые имеют очень низкий уровень надежности. Если у вас не хватает средств на дорогостоящий агрегат, лучше собрать его самостоятельно.
Контроллер заряда акб от солнечных батарей изготовленный самостоятельно
Даже самодельный продукт должен соответствовать следующим условиям:
- 1,2P
- Максимально разрешенное входное напряжение должно равняться общему напряжению всех батарей без нагрузки.
На изображении ниже вы увидите схему такого электрооборудования. Для того чтобы собрать его потребуются небольшие познания в электроники и немного терпения. Конструкция немного доработана и теперь вместо диода установлен полевой транзистор, регулирующийся компаратором. Такой контролер заряда будет достаточен для использования в сетях не высокой мощности, с использованием только . Отличается простотой изготовления и дешевизной материалов.
Контроллер заряда для солнечных батарей
работает по простому принципу: когда напряжение на накопителе достигает указанного значения, он прекращает зарядку, дальше идет только капельный заряд. В случае падения напряжения показателя ниже установленного порога подача тока на аккумулятор возобновляется. Использование аккумуляторов отключается контролером когда в них заряд менее 11 V. Благодаря работе такого регулятора акб самопроизвольно не разрядится во время отсутствия солнца.

Основные характеристики схемы контролера заряда
- Напряжение заряда V=13,8V (настраивается), измеряется при наличии тока заряда;
- Отключение нагрузки происходит когда Vbat мене 11V (настраивается);
- Включение нагрузки когда Vbat=12,5V;
- Температурная компенсация режима заряда;
- Экономичный компаратор TLC339 можно заменить на более распространенный TL393 или TL339;
- Падение напряжения на ключах менее 20mV при заряде током 0,5А.
Усовершенствованный контроллер заряда солнечной батареи
Если вы уверены в своих познаниях электронного оборудования, можно попробовать собрать более сложную схему контроллера заряда. Она более надежна и способна работать как от солнечных батарей, так и от ветрогенератора, который поможет вам получать свет по вечерам.

Выше представлена усовершенствованная схема котроллера заряда своими руками. Для изменения пороговых значений применяются подстроечные резисторы, с помощью которых вы будете регулировать параметры работы. Ток, поступающий от источника коммутируется реле. Само реле управляется ключом полевых транзисторов.
Все схемы контроллера заряда
проходили проверку на практике и отлично зарекомендовали себя на протяжении нескольких лет.
Для дачи и прочих объектов, где не требуется большое потребление ресурсов, нет смысла затрачиваться на дорогостоящие элементы. Если вы имеете необходимые знания, можно доработать предложенные конструкции или добавить необходимый функционал.
Так вы можете сделать своими руками контроллер заряда при использовании устройств альтернативной энергии. Не стоит отчаиваться если первый блин вышел комом. Ведь никто не застрахован от ошибок. Немного терпения, старания и экспериментов доведут дело до конца. Зато работающее электроснабжение будет отличным поводом для гордости.
Контроллер заряда является очень важным узлом системы, в которой электрический ток создают солнечные панели. Устройство управляет зарядкой и разрядкой аккумуляторных батарей. Именно благодаря ему, батареи не могут перезарядиться и разрядиться настолько, что восстановить их рабочее состояние будет невозможно.
Такие контролеры можно сделать своими руками.
Схема подключения модуля
Клик для увеличения схемы
После снятия задней стенки можно получить доступ к печатной плате устройства.
В качестве аккумулятора была выбрана батарея 12 В емкостью 1,2 А/ч, потому, что она у автора была. На самом деле в ясный солнечный день панель сможет зарядить 2-3 таких аккумулятора. Для уменьшения опасности короткого замыкания в цепь аккумулятора включен плавкий предохранитель. Для недопущения разряда аккумулятора через солнечную панель при малом освещении последовательно с панель включен диод Шотки типа IN5817. Когда аккумулятор полностью заряжен ток, отбираемый от солнечной батареи, составляет около 50 мА, при напряжении 19 В.
В качестве тестовой нагрузки использована самодельная светодиодная фитолампа на 4-х последовательно включенных фитосветодиода мощностью 1 Вт, последовательно со светодиодами включен резистор типа МЛТ-2, сопротивлением 30 Ом. При напряжении 12,6 В, ток потребляемый лампой составит около 60 мА. Таким образом аккумулятор на 1,2 А*ч позволяет питать эту лампу около 20 часов.
В целом собранная автономная конструкция оказалась вполне работоспособной с технической точки зрения. Но с экономической точки зрения, учитывая стоимость солнечной батареи, аккумулятора и блока управления картина получается безрадостной. Солнечная батарея стоит 2700 р, аккумулятор 12 В 1,2 А/ч стоит около 500 р, блок управления 400 р. Так же автор пробовал использовать два последовательно включенных аккумулятора 6 В 12 А/ч (они будут иметь стоимость около 3000 р), такой аккумулятор у автора заряжается за 3-4 солнечных дня, при этом ток зарядки доходит до 270 мА.
Общая стоимость использованного оборудования в минимальной комплектации 3600 р. Как несложно видеть, данная фитолампа потребляет около 0,8 Вт. При тарифе 3,5 р за 1 кВт/ч, лампа должна работать от сети при КПД источника питания 50%, около 640000 ч или 73 года только для того, что бы можно было оправдать затраты на оборудование. При этом за такой промежуток времени, несомненно, придется несколько раз полностью сменить оборудование, деградацию аккумулятора и фотоэлементов ни кто не отменял.
Этапы подключения панелей к оборудованию СЭС
Подключение солнечных панелей представляет собой поэтапный процесс, который может быть выполнен в разном порядке. Обычно производят соединение модулей между собой, затем собирают комплект оборудования и аккумуляторы, после чего панели подключают к приборам. Это удобный и безопасный вариант, позволяющий проверить правильность соединения всех элементов перед подачей напряжения. Рассмотрим эти этапы внимательнее:
К аккумулятору
Разберемся, как подключить солнечную батарею к аккумулятору.
Поэтому между фотоэлектрическими элементами и батареями обязательно устанавливают контроллер, обеспечивающий штатный режим зарядки и отдачи энергии. Кроме того, на выходе контроллера обычно устанавливают инвертор, чтобы иметь возможность преобразования накопленной энергии в стандартное напряжение 220 В 50 Гц. Это наиболее удачная и эффективная схема, которая позволяет батареям отдавать или получать заряд в оптимальном режиме и не превышать свои возможности.
Перед тем, как подключить солнечную панель к аккумулятору, необходимо проверить параметры всех компонентов системы и убедиться в их соответствии. В противном случае результатом может стать потеря одного или нескольких приборов.
Иногда используется упрощенная схема подключения модулей без контроллера. Этот вариант применяется в условиях, когда ток от панелей заведомо не сможет создать перезаряд аккумуляторов. Обычно такой способ применяют:
- в регионах с коротким световым днем
- низким положением солнца над горизонтом
- маломощными солнечными панелями, не способными обеспечить избыточный заряд АКБ
При использовании этого метода необходимо обезопасить комплекс, установив защитный диод. Он ставится как можно ближе к аккумуляторам и защищает их от короткого замыкания. Панелям оно не страшно, но для АКБ это весьма опасно. Кроме того, при расплавлении проводов сможет начаться пожар, что создает опасность для всего дома и людей. Поэтому обеспечить надежную защиту — первоочередная задача владельца, решение которой должно быть выполнено до ввода комплекта в эксплуатацию.
К контроллеру
Второй способ часто используется владельцами частных или загородных домов для создания низковольтной осветительной сети. Они приобретают недорогой контроллер и подключают к нему солнечные панели. Устройство компактное, по размерам соотносимо с книгой средних размеров. Оно оснащено тремя парами контактов на лицевой панели. К первой паре контактов подключают солнечные модули, к другой — присоединяют АКБ, а к третей — освещение или другие низковольтные приборы потребления.
Сначала на первую пару клемм подают напряжение 12 или 24 В от аккумуляторов. Это проверочный этап, он нужен для определения работоспособности контроллера. Если прибор верно определил величину заряда батарей, приступают к подключению.
К третьей паре контактов присоединяют низковольтные светильники или иные приборы потребления, питающиеся от 12 (24) В постоянного тока. Больше ни с чем соединять такой комплект нельзя. Если необходимо обеспечить питанием бытовую технику, надо собирать полнофункциональный комплект оборудования — частную СЭС.
К инвертору
Рассмотрим, как подключить солнечную панель к инвертору.
Сам процесс никакой сложности не составляет. В комплекте с инвертором идут два провода, обычно черного и красного цвета («-» и «+»). На одном конце каждого провода есть специальный штекер, на другом — зажим типа «крокодил» для присоединения к клеммам аккумулятора. Провода согласно цветовой индикации присоединяют к инвертору, затем подключают к аккумулятору.
Разновидности солнечных батарей
Все солнечные панели могут быть кремниевыми или пленочными. Панели, основой для которых служит кремний, разделяются на типы:
- поликристаллические;
- монокристаллические;
- аморфные.
Поликристаллическая солнечна батарея представляет собой квадратное устройство темно-синего цвета. Ее поверхность имеет вкрапления неоднородных кристаллов кремния. Несмотря на низкий КПД 18%, данное устройство обладает возможностью вырабатывать ток во время пасмурной погоды, что делает их незаменимыми в местностях, где преобладает рассеянный солнечный свет.
Монокристаллические преобразователи солнечной энергии представлены черными панелями со скошенными углами, для которых используется чистый кремний. Все ячейки устройства направлены в одну сторону, что позволяет получить максимальный КПД 25%. Недостатком таких батарей является то, что их лицевая сторона всегда должна быть обращена к солнцу. Если оно не успело взойти, спряталось за тучами и опустилось за горизонт, солнечные панели будут производить ток слабой мощности. Это самый дорогостоящий, но и обеспечивающий максимальную производительность, тип устройства.
Гибкая солнечная панель удобна в работе — ее легко можно прикрепить на неровные участки крыши
Каждая аморфная батарея состоит из множества тончайших слоев кремния, которые получаются путем напыления мельчайших частиц материала на стекло, пластмассу или фольгу. Такие слои достаточно быстро выгорают, что уже через полгода приводит к падению эффективности работы устройства на 15-20%. КПД таких преобразователей составляет всего 6%. Они являются самыми дешевыми и способны работать даже в пасмурную погоду. Однако максимальный срок их службы составляет 2 года.
В основе пленочных батарей лежит не твердая подложка из металла или стекла, а полимерная пленка. Поэтому они выпускаются в рулонах, что позволяет расстелить батареи на больших площадях. Благодаря своей конструкции, их можно разрезать на различные по форме и размеру части, разместить солнечные батареи на крышу дома с плавными изгибами. Они компактные и легкие. Рулонная панель обойдется значительно дешевле, чем кремниевая, для изготовления которой используется дорогостоящий материал. Однако такие модели менее мощные. Приобрести их сегодня достаточно непросто, поскольку производство только развивается.
Все солнечные батареи, независимо от типа устройства, оснащаются контроллерами, которые следят за степенью заряда панели. Они перераспределяют полученную энергию, направляя ее к источнику потребления напрямую или сохраняя в аккумуляторе.
Устанавливать стационарные солнечные панели стоит только с солнечной стороны дома
Как подключить?
Самым важным правилом подключения накопителей Солнца можно обозначить соблюдение всех существующих правил безопасности. Это именно их берут за основу при составлении актуальных схем по подключению. Чаще всего при обустройстве системы энергоснабжения на основе солнечных панелей используется более одного элемента накопления энергии. Это нужно для увеличения напряжения и емкости.
При подключении гелиосистем в настоящее время используют три схемы.
- Последовательно объединенные системы. Емкость в этом случае равна емкости одного элемента системы. Напряжение высчитывается как сумма всех значений по всей цепи элементов.
- Параллельное соединение системы. Напряжение в такой схеме приравнивается к значению одного из элементов. Емкость по всей цепи суммируется.
- Комбинированное соединение батарей. Этот вариант позволяет использовать два предыдущих принципа.
Одним из принципов безопасного подключения является необходимость использования аккумуляторов одного вида: у них должны быть одинаковыми емкость и напряжение, возраст. Желательно использовать элементы питания одного производителя. Следует устанавливать их на стеллажи в случае большого количества. Последовательная и комбинированная схемы часто приводят к разбалансировке всей системы. Применяя оба варианта, в обязательном порядке следует использовать контроллеры. Раз в год в таких схемах нужно проверять емкость каждого составного элемента с помощью зарядки и разрядки. С той же целью советуют использовать специальные перемычки для выравнивания.
В общем же нужно правильно посчитать мощность вырабатываемой электроэнергии. После этого определяется необходимое количество модулей. В конце всего этого можно говорить о предпочитаемом типе накопительного элемента. Одним из неукоснительных правил можно считать запрет на установку в гелиосистемах накопителей длительной эксплуатации. Однако продолжительность жизни расходного материала можно увеличить.
Для этого нужно постоянно контролировать следующие аспекты:
- температура (оптимальная цифра составляет десять градусов по Цельсию);
- вентиляционная система (должна соответствовать требованиям эксплуатации аккумуляторных накопителей; с ее помощью следует отводить взрывоопасные газы);
- емкость (при неправильных подсчетах подача энергии прекратится);
- контроль зарядки и разрядки (несоблюдение приводит к выходу из строя, поломкам);
- техническое обслуживание (позволяет обнаружить поломки на ранних стадиях).
Солнечная панель из диодов
Для изготовления панели можно использовать диоды в металлических и стеклянных корпусах. Первый вариант мощнее, но более трудоемкий. Второй — проще, хотя для достижения такой же мощности понадобится больше элементов.
Панель из диодов в металлическом корпусе
Диоды КД203
Если говорить о максимальной мощности, которую можно получить с одного кристалла полупроводника, то лучшими в этом отношении будут диоды серии КД203 (КД2010).
При ярком солнечном свете один кристалл способен выдать напряжение порядка 0.7 В при токе до 7 мА.
Чтобы вынуть кристалл кремниевого полупроводника и «открыть» его для освещения, надо:
- аккуратно разбить керамику и освободить верхний контакт;
- раскрыть корпус, сняв с основания «крышку»;
- разогреть диод до температуры плавления олова, которым к кристаллу припаяны контакты;
- освободить от верхнего жесткого контакта кристалл, а вместо него припаять гибкий проводник.
Диоды средней мощности в металлическом или металлостеклянном корпусе серии Д7, Д214, Д215, Д226, Д237, Д242-Д247 разбирать проще. Сначала бокорезами обрезают жесткий контакт и часть корпуса в виде трубки со стороны анода. А затем вставив нож в шов между основанием и крышкой, открывают корпус. Для облегчения процесса можно предварительно слегка сжать фланец корпуса в тисках, чтобы раскрылась щель между основанием и крышкой.
И эту процедуру надо выполнить с каждым диодом, а их должно быть несколько десятков. В реальных условиях напряжение на одном кристалле будет ниже максимума раза в полтора — около 0.5 В. Чтобы получить на выходе 5 В, надо последовательно соединить в блок 10 кристаллов.
Приблизительно такое же соотношение максимальной и реальной силы тока — рассчитывать надо на величину 4-5 мА. Чтобы «нарастить» силу тока и повысить мощность солнечной батареи, надо параллельно соединить на панели несколько таких блоков.
Сама панель должна иметь вид решетки из расположенных в несколько рядов ячеек двух разных диаметров, расположенных поочередно. Большое отверстие — для посадки корпуса, меньшее — для гибкого проводника, которым соединяют в цепь расположенные рядом диоды. Такая заготовка для диодов в металлическом корпусе без крышки глядит так:

Возможны и другие варианты конструкции панели, но принцип прежний — последовательно-параллельное соединение элементов. Принцип как сделать солнечную батарею из диодов был описан еще в советское время. Ниже приведено фото иллюстрации тех времен, на которой показаны способы разборки элементов и принципиальная схема соединения:

Панель из диодов в стеклянных корпусах
Эти элементы менее мощные и способны «генерировать» токи менее одного миллиампера, но их достоинство в том, что кристалл полупроводника не надо «открывать».
К таким относятся диоды Д223Б, которые способны при оптимальной ориентации относительно яркого солнца выдавать напряжение около 0,3 В, что почти сопоставимо с более мощными аналогами.
Пошаговый процесс изготовления солнечной панели выглядит так:
- помещают на некоторое время диоды в емкость с растворителем;
- достают из растворителя элементы и счищают с них размягченную краску;
- сгибают под 180° выводы анодов (это необходимо для правильного положения кристалла полупроводника относительно плоскости монтажной платы;
- монтируют на монтажной плате элементы, объединяя их в последовательно параллельные группы согласно схеме соединения.
Вот так выглядит панель, состоящая из 9 параллельно соединенных блоков по 12 элементов в каждом:
Как видно, помещенная на солнце, она выдает напряжение в 2.5 В, а ее мощности хватает, чтобы полностью зарядить за 2 часа ионистор емкостью 0,47 Ф.
Солнечная батарея и ветрогенератор
Схемы, в которых соседствуют различные источники энергии, должны строиться на общей характеристике — одинаковое напряжение источников, т.к. иначе потребуются разные контроллеры зарядки и, возможно, инверторы (если разброс по мощности источников большой), а схема блока АКБ позволяет подстраиваться под напряжение источников.

Подключение источника с генератором переменного тока с параметрами сети несколько изменяет схему подключения. На рисунке представлен самый общий вариант без блока подзарядки АКБ (контроллер и трансформатор с выпрямителем, которые отбирают энергию от внешнего источника переменного тока).

Схема подключения усложняется в случае, если автономная система подключена к централизованной сети. В России не отрегулированы ситуации, когда частный потребитель может отдавать излишки энергии в сеть. Кроме этого, переключение не бывает «гладким», т.е. происходит перепад напряжения длительностью 0,3-1 секунды в зависимости от сложности переключателя.
Сложность схемы подключения возрастает с подключением других источников. Вот некоторые вопросы, которые приходится рассматривать при сложной комплектации:
- Согласование характеристик источников, устройств управления и преобразования энергии,
- Надежность системы, в сочетании с проблемами утилизации избыточной энергии.
В целом ряде ситуаций могут оказать помощь наши специалисты. Для этого можно использовать сервисы сайта: онлайн-консультант и форму обратной связи.
Альтернативный источник энергии на базе солнечных батарей – отличный вариант для организации независимого энергоснабжения. Он обеспечит высокую энергетическую эффективность не только в знойные деньки, но и в пасмурную погоду. Было бы неплохо иметь такое устройство у себя дома, не так ли?
Для этого нужно лишь грамотно подобрать технические компоненты и произвести монтаж. Сделать это может каждый, зная схемы и способы подключения солнечных батарей. Мы расскажем, как сооружается производительная система, перерабатывающая «зеленую энергию» в электричество, необходимое для питания бытового оборудования.
Кроме того, вы узнаете, как выбрать место для установки гелиопанелей и как совместить их со стационарной электросетью. Полезные советы и важные рекомендации окажут действенную помощь домашним мастерам. Для упрощения восприятия приведены тематические фотографии, схемы и видеоролики.
Планируя выполнить подключение солнечных панелей собственноручно, необходимо иметь представление, из каких элементов состоит система.
Солнечные панели состоят из комплекта , основное предназначение которых – преобразовывать солнечную энергию в электрическую. Сила тока системы зависит от интенсивности света: чем ярче излучения, тем больший ток генерируется.
Помимо солнечного модуля в устройство такой электростанции входят фотоэлектрические преобразователи — контроллер и инвертор, а также подключенные к ним аккумуляторы
Основными конструктивными элементами системы выступают:
- Солнечная батарея – преобразует солнечный свет в электрическую энергию.
- Аккумулятор – химический источник тока, который накапливает сгенерированную электроэнергию.
- Контроллер заряда – следит за напряжением аккумуляторов.
- Инвертор, преобразующий постоянное электрическое напряжение аккумуляторной батареи в переменное 220В, которое необходимо для функционирования системы освещения и работы бытовой техники.
- Предохранители, устанавливаемые между всеми элементами системы и защищающие систему от короткого замыкания.
- Комплект коннекторов стандарта МС4.
Помимо основного предназначения контроллера – следить за напряжением аккумуляторов, устройство по мере необходимости отключает те или иные элементы. Если показатель на клеммах аккумулятора в дневное время достигает отметки в 14 Вольт, что указывает на их перезарядку, контроллер прерывает зарядку.
В ночной период, когда показатель напряжения аккумуляторов достигает предельно низкой отметки в 11 Вольт, контроллер останавливает работу электростанции.
На что смотреть при выборе?
При покупке контроллера заряда нужно учитывать:
- Мощность установки.
- Количество батарей.
- Напряжение системы (12, 24 вольта, или иные, в зависимости от конструкции и соединения панелей).
- Ток заряда.
Некоторые батареи продаются с возможностью использования в цепях 12 и 24 вольта, например, BlueSolar MPPT.
Ток заряда – характеризует скорость зарядки ваших АКБ. Обычно его выбирают по формуле «Емкость/10», т.е. для аккумулятора емкостью в 50 А/ч достаточно тока в 5 А. Однако, если у вас стоит целая батарея аккумуляторов, общей емкостью в 200 А/ч, тогда понадобится контроллер способный выдать ток до 20 А, это минимум.
Чем можно заменить некоторые комплектующие

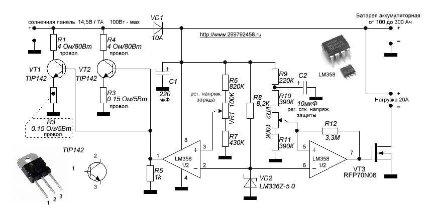
Любой из этих элементов можно заменять. При установке других схем нужно подумать об изменении емкости конденсатора С2 и подборе смещения транзистора Q3.
Вместо транзистора MOSFET можно установить любой другой. Элемент должен иметь низкое сопротивление открытого канала. Диод Шоттки лучше не заменять. Можно установить обычный диод, но его нужно правильно разместить.
Резисторы R8, R10 равны 92 кОм. Такое значение нестандартное. Из-за этого такие резисторы найти сложно. Их полноценной заменой может быть два резистора с 82 и 10 кОм. Их нужно включать последовательно.
Если контроллер не будет использоваться в агрессивной среде, можно провести установку подстроечного резистора. Он дает возможность управлять напряжением. В агрессивной среде он долго не поработает.
При необходимости использовать контроллер для более сильных панелей нужно провести замену транзистора MOSFET и диода более мощными аналогами. Все остальные компоненты менять не нужно. Нет смысла устанавливать радиатор для регулирования 4 А. При установке MOSFET на подходящем теплоотводе устройство сможет работать с более продуктивной панелью.
Виды приборов
Контроллеры для солнечных батарей представлены в нескольких видах:
- Устройства On/Off.
- PWM контроллеры.
- MPPT контроллеры.
- Устройства гибридного типа.
- Самодельные контроллеры.
Познакомимся с каждым из этих видов. На сегодняшний день самыми популярными считаются PWM контроллер и контроллер MPPT.
Устройства On/Off
Такие контроллеры заряда аккумуляторов являются самыми простыми из всех моделей, которые представлены на современном рынке. Их функциональность весьма ограничена. Устройства этого типа отключают процесс зарядки аккумулятора при достижении максимального значения напряжения. Таким образом, предотвращается перегрев и перезарядка АКБ.

Важно подчеркнуть, что контроллер такого типа не сможет обеспечить 100% уровень заряда АКБ. Этот нюанс объясняется тем, что отключение происходит по достижении максимального значения тока. На момент обесточивания уровень заряда может находиться в пределах от 70 до 90%
Чтобы загрузить аккумуляторную батарею полностью, потребуется еще несколько часов. Неполная зарядка неблагоприятно сказывается на функционировании прибора и уменьшает срок его эксплуатации.
Контроллеры типа PWM
Контроллер уровня заряда PWM (Pulse-Width Modulation) по-другому называется ШИМ. ШИМ контроллер − устройство, принцип действия которого основан на широтно-импульсной модуляции тока. Прибор разработан с целью устранения проблемы неполной зарядки. 100% уровень достигается благодаря тому, что механизм при обнаружении максимального значения тока, понижает его продлевая таким образом зарядку аккумулятора.

Описанное устройство предотвращает перегрев аккумуляторной батареи, способствует повышению принятия заряда. В общем, хорошо сказывается на ее состоянии. Прибор этого типа считается весьма эффективным, но MPPT контроллер, если сравнивать его принцип действия с PWM, является более предпочтительным вариантом по ряду функциональных возможностей.
MPPT контроллеры
МРРТ контроллер (Maximum Power Point Tracking) − устройство, которое отслеживает максимальный предел мощности заряда. С помощью сложного алгоритма устройство этого типа следит за показаниями тока и напряжения системы энергоснабжения, определяя оптимальное соотношение параметров для обеспечения максимальной продуктивности всей солнечной электростанции.

Без преувеличения можно утверждать, что именно MPPT контроллер является наиболее усовершенствованной и эффективной моделью по сравнению с другими. Для сравнения: MPPT контроллер повышает продуктивность системы энергообеспечения до 35% относительно PWM.
На сегодняшний день MPPT контроллер считается более подходящим для систем, в которых солнечные панели занимают значительные площади. Но высокая стоимость приборов данного типа вводит определенные ограничения при его использовании. Поэтому PWM модель является доступной для эксплуатации в системах энергоснабжения частных домов.
Устройства гибридного типа
Используются в случае энергоснабжения с помощью комбинирования источников энергии, например, ветра и солнца. В основу разработки гибридного прибора положен принцип работы МРРТ и PWM контроллеров. Единственное, чем он отличается от других моделей, − это вольтамперные параметры.

Главная цель моделей гибридного типа состоит в своеобразном выравнивании нагрузки на аккумуляторы. Эта проблема возникает в результате работы ветрогенераторов, которые производят ток непостоянной величины. При этом аккумуляторы работают в усиленном режиме, который значительно уменьшает срок эксплуатации.
Самодельные приборы
В некоторых случаях, при наличии соответствующего опыта и навыков, собирают контроллер аккумуляторов для солнечной панели самостоятельно. Но, скорее всего, такой прибор будет значительно уступать в плане функциональности и эффективности. Устройства подобного типа подходят только для очень маленькой системы энергообеспечения, которая работает с низкой мощностью.

Для изготовления контроллера заряда аккумуляторов вам понадобится его схема. Погрешность работы самодельного контроллера должна позволять фиксировать перепады измеряемых величин с точностью до одной десятой.
Какие параметры контроллера необходимо учитывать
Чтобы определить критерии при выборе контроллера, необходимо сформулировать функции, которые он выполняет, к ним можно отнести следующие:
- Обеспечение заряда аккумуляторной батареи;
- Отключение аккумуляторной батареи при полном заряде в автоматическом режиме;
- Отключение нагрузок при минимальном заряде в автоматическом режиме;
- Подключение нагрузок при восстановлении заряда;
- Подключение фотоэлементов при заряде аккумуляторной батареи в автоматическом режиме.
Определившись с функциями, за выполнение которых отвечает контроллер, можно сформулировать параметры, которые обязательно учитывают при выборе устройства.
Основных параметров два, это:
- Напряжение, которое фиксируют на входе. Максимально допустимое напряжение может на 15 — 20% бытьвыше, чем на «холостом ходу» солнечной панели.
- Показатели номинального тока. Для ШИМ (PWM) контроллера этот количественный показатель должен быть выше на 10% показателя тока при коротком замыкании в работе солнечной панели. MPPT-контроллер выбирают по мощности, которая должна быть выше величины произведения выходного тока регулятора и напряжения всей системы, плюс 20% от полученного значения, для создания запаса мощности в периоды активного солнца.
Современные модели контроллеров оснащены разнообразными защитными механизмами и возможностью работы в разных режимах. Наличие подобных элементов в конструкции того или иного прибора не влияет на основные параметры при его выборе, но дополнительно стимулирует приобретение той или иной модели.

К таким элементам защиты можно отнести:
- Защита от подключения неправильной полярностью;
- Защита на входе от случаев короткого замыкания;
- Защита во время нагрузок от короткого замыкания;
- Защита от перегревов;
- Защита на входе от высоких нагрузок напряжения;
- Защита от ударов молний;
- Схемы предотвращения ночного разряжения аккумуляторных батарей;
- Электронные предохранители.
Как соединить солнечные батареи максимально используя возможности всех элементов
Смешанная схема резервного подключения. Они будут зависеть от габаритов самих панелей и их количества.
Теперь остается дело за малым.
При одинаковых характеристиках, следующий вид панелей — тонкопленочный, потребует для установки в доме большей площади. Конечно же на свой страх и риск, можно подключить панель напрямую, и аккумулятор будет заряжаться, но такая система должна быть под присмотром.
Если дом находится в тени других построек, то установка солнечных панелей целесообразна разве что только поликристаллических, и то эффективность будет снижена. Во всех случаях должны отсутствовать затемнения. Решить эту проблему поможет естественный обдув аккумуляторной батареи. Все эти факторы нужно учитывать при выборе места установки и ставить панели по наиболее удобному варианту.
Конечно же на свой страх и риск, можно подключить панель напрямую, и аккумулятор будет заряжаться, но такая система должна быть под присмотром. Это интересно: Многие из стандартных радиокомпонентов также могут вырабатывать электроэнергию при воздействии яркого света.
При последовательном соединении нескольких панелей, напряжение всех панелей будет складываться. Собирается каркас с помощью болтов диаметром 6 и 8 мм. Изменения напряжения в данном случае не будет.
Нередко используется и смешанная схема подключения. Выходит, что правильно установленные солнечные батареи будут работать с одинаковой производительностью и зимой, и летом, но при одном условии — в ясную погоду, когда солнце отдает максимальное количество тепла. Крепить фотоэлементы во избежание повреждения рекомендуется на длинной стороне, индивидуально выбрав способ: болты крепятся через отверстия рамки , фиксаторы и пр. Закрепить его можно тонким слоем силиконового герметика, а вот эпоксидную смолу для этих целей лучше не использовать, так как снять стекло в случае необходимости проведения ремонтных работ и не повредить панели будет крайне сложно.
Солнечные панели. Как сделать дешёвую и эффективную солнечную электростанцию.




































